中华诗词论坛

 找回密码
 立即注册
查看: 152|回复: 1

[诗词征稿] 【22.09.30】孝南陡岗埠联、赋、诗词大赛征稿启事

[复制链接]
发表于 2022-9-25 17:23:25 | 显示全部楼层 |阅读模式
孝南陡岗埠联、赋、诗词大赛征稿启事

声声家国颂 笔笔孝南情


                               
登录/注册后可看大图
  征稿启事

                               
登录/注册后可看大图

孝南•陡岗埠

恭请各位赐稿

                               
登录/注册后可看大图

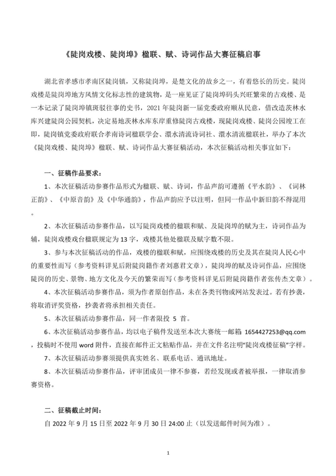
《陡岗戏楼、陡岗埠》楹联、赋、诗词作品大赛征稿启事

    湖北省孝感市孝南区陡岗镇,又称陡岗埠,是楚文化的故乡之一,有着悠长的历史。陡岗戏楼是陡岗埠地方风情文化标志性的建筑物,是一座见证了陡岗埠码头兴旺繁荣的古戏楼、是一本记录了陡岗埠镇斑驳往事的史书,2021年陡岗新一届党委政府顺从民意,借改造茨林水库兴建陡岗公园契机,决定易地茨林水库东岸重修陡岗古戏楼,现陡岗戏楼、陡岗公园竣工在即,陡岗镇党委政府联合孝南诗词楹联学会、澴水清流诗词社、澴水清流楹联社,举办了本次《陡岗戏楼、陡岗埠》楹联、赋、诗词作品大赛征稿活动,本次征稿活动相关事宜如下:
    一、征稿作品要求:
    1、本次征稿活动参赛作品形式为楹联、赋、诗词,作品声韵可遵循《平水韵》、《词林正韵》、《中原音韵》及《中华通韵》,作品声韵应予以注明,但同一作品中新旧韵不得混用。
    2、本次征稿活动参赛作品,以写陡岗戏楼的楹联和赋、及陡岗埠的赋为主,诗词作品为辅,陡岗戏楼戏台楹联规定为13字,戏楼其他处楹联及赋字数不限。
    3、参与本次征稿活动的作品,戏楼的楹联和赋,应围绕戏楼的历史及其在陡岗人民心中的重要性而写(参考资料详见后附陡岗籍作者刘惠君文章),陡岗埠的赋及诗词作品,应围绕陡岗的历史、景物、地方文化及今天的繁荣而写(参考资料详见后附陡岗籍作者张传杰文章)。
    4、本次征稿活动参赛作品,须为作者原创作品,未在各类刊物或网站发表过。若有抄袭,将取消评奖资格,抄袭者将承担相关责任。
    5、本次征稿活动参赛作品,同一作者限投 5 首。
    6、本次征稿活动参赛作品,均以电子稿件发送至本次大赛统一邮箱:1654427253@qq.com,投稿时不使用word附件,直接在邮件正文粘贴作品,并在文件名注明“陡岗戏楼征稿”字样。
     7、本次征稿活动参赛须提供真实姓名、联系电话、通讯地址。
     8、本次征稿活动参赛作品,评审团成员一律不参赛,若经发现或者被举报,一律取消参赛资格。

    二、征稿截止时间:自2022年9月15日至2022年9月30日24:00止(以发送邮件时间为准)。

    三、征稿活动奖项设置:
    1、一等奖 1 名,奖金 1500 元、纸质奖状一张(选自参赛作品中写陡岗戏楼及陡岗埠的赋);
    2、二等奖 2 名,奖金各 1000 元、纸质奖状各一张(选自参赛作品中写陡岗戏楼及陡岗埠的赋及楹联);
     3、三等奖 3 名,奖金各 500 元、纸质奖状各一张(选自参赛作品中写陡岗戏楼及陡岗埠的赋及楹联);
     4、优秀奖 10 名,纸质奖状各一张(选自参赛作品中写陡岗戏楼及陡岗埠的赋、楹联及诗词)。
    5、所有奖项奖金均为税前金额,获奖者均颁发获奖证书。

    四、参赛作品评选:
    1、由孝南区陡岗镇政府相关部门、孝南区诗词楹联学会、澴水清流诗词社、澴水清流楹联社组成评委会,进行初评、终评,评奖结果在孝南区诗词楹联学会公众号及相关媒体公布。
    2、所有格律用韵合格的参赛作品,将在孝南区诗词楹联学会、澴水清流诗词社、澴水清流楹联三个公众号微刊上进行推刊,并在孝南区诗词楹联学会纸质刊物《澴川诗联》第72期上刊登(所有选登作品作者均邮寄刊物一本)。

    五、其他有关事项:
    1、本次赛事不收取任何费用,投稿者均视为认可以上条款,并自觉遵守大赛规则。
    2、所有投稿作品恕不退还,本次活动举办方对稿件有处置权。
    3、本次大赛解释权归活动举办方。

联系人:郑女士
联系电话:13871884381
湖北省孝感市孝南区陡岗镇政府
湖北省孝感市孝南区诗词楹联学会
孝感市孝南诗联澴水清流诗词社
孝感市孝南诗联澴水清流楹联社
2022年9月15日



                               
登录/注册后可看大图


                               
登录/注册后可看大图


附:参考文章

1



陡岗戏楼
文/刘慧君(孝南)    1、地位     天安门是北京的标志,黄鹤楼是武汉的标志,文昌阁是孝感的标志,戏楼是陡岗的标志。陡岗戏楼是孝感市乃至湖北省唯一残存的古戏楼。    2、先说陡岗埠       陡岗镇过去叫陡岗埠。一条小河上接澴水,从陡岗埠东穿过,在陡岗境内蜿蜒南下,通孝感、汉口,因此,云梦吴铺、曾店、倒店乃至安陆部分地区都取道陡岗埠下汉口。一时小河里商船穿梭,白帆点点。河边的埠头上,船比肩接踵,船工喊着号子上上下下。河街和南街依河而建,分别有两排大约百米长的吊楼,吊楼的房子,前一半建在地上,后一半悬在水面上,吊楼的立柱没入水中,水波倒影,相映成趣,幢幢吊楼,亭亭玉立,错落有致,蔚为壮观。南街吊楼,因地势较高,枯水季节,就可见吊楼立柱支撑在地面的石墩上。沈从文笔下湘西边城的吊楼,也不如陡岗吊楼的风致。     小河南北两桥呼应,南曰凤阳桥,用一排排长条麻石铺成,桥墩靠上游的一边,截面呈锥状,用来分解洪水对桥的冲击力;北曰广济桥,和凤阳桥结构相仿,相传为广大群众集资建成。沿广济桥的码头上岸即是北街,与河街形成7字形。沿北街的石板路北行百余米就可仰望戏楼。    3、第一座楼      古戏楼建于清乾隆39年(公元1774年)。戏楼面朝北,高3层,结构如中间堂屋两边房的民居。底层只有两边的偏房,中间是近5米宽、10米深的过道。过道的上面就是戏台,戏台深6米多,背景木板屏风上镂刻山水风光和一段段戏文图像。后台的演员可以窥见前台的情形,后台连通左右偏房。二楼左右偏房后缩一两尺,正面各书斗大繁体草书“寿”字,字的笔画遒劲有力,笔笔相连,镂刻工细,浑然天成。这两个字相当于左右偏房的窗户,演员、器乐演奏人员可以通过笔画间缝观察观众的动静。整个二楼的前沿是一道精致低矮的栏杆,上方有一排钩子,不唱戏时挂一排木板,可以把整个前台封闭起来,防止风雨的入侵。三楼只有中间一间,楼顶八檐角高远扬起,振翅欲飞。8条近米长的陶制鲤鱼张嘴衔住檐尖,像在空中翻腾。这种创意叫做“鱼搁斑爪”檐子尖,像鸟的爪子,即是鱼搁在斑鸠爪子上。北望戏楼,高高耸立,犹如骏马飞奔,苍鹰翔空,气势非凡;又像热情的主人,张开双臂喜迎远方来客。戏楼八角各有大铜铃,风吹铃响,声闻四五里之外。楼下由石狮墩托住石柱,柱上刻有“二龙抱柱”、“双龙戏珠”等花纹图案。楼下的石板通道越壕沟,穿行于稻香鱼肥中,延伸至大塘洼的八神庙,通王店、曾店。 清晨,吱吱呀呀的独轮车推行在这条路的条石上,穿过戏楼穿堂,将农副特产运抵河街码头,销往大江南北。长期的磨砺,近尺宽的条石上至今还留有深深的碾槽。 夏天,戏楼下的过道是绝佳的乘凉圣地,北来的风带着稻麦田禾的清香穿堂而过,令人心旷神怡。竹床上的龙门阵也是一场好戏,家长里短,谈天说地演绎着小镇故事。    4、修建过程           戏楼为民间工匠朱朝启所为。朱朝启为当地有名木匠,技艺精湛,曾制作过七寸长的水车,运转自如。他受众乡绅之托,按大家的想象造楼,楼成,皆不中意,拆除。为此赊却三石良田。他尝闭门造车之苦后,遍访江南名楼,后聚焦文昌阁,装疯卖傻,夜宿楼底,昼夜观摩,画图于心,胸中有丘壑,又集诸家之长,乃重修戏楼,成,众皆惊叹,名齐文昌阁,声超凤凰台,享誉澴川。朱朝启赎回三石良田后,再赚三石良田,从此名扬百里。    5、戏楼唱戏      河街一带店铺林立,商贾云集。经济的繁荣带来文化的兴盛,陡岗古戏楼的艺术风格和陡岗老艺人精湛的演技同时名扬澴川。春节祭祖,戏楼就开始打闹台,各大商户轮流做东,地方剧团、外来名角争相竞技。没有一定底气的角色是不敢来此献艺的,此地高人多矣。        戏楼到壕沟之间是一个大场子,四里八乡的人们都来围观,人山人海,欢歌笑语,鼓乐喧天,热闹非凡。艺人的功底厚实,没有扩音设备,嗓音竟能吸引过万观众。同时,龙灯、高跷、舞狮、蚌壳精、出故事,玩大把戏等都集中广场,各种风味小吃围在广场四周,琳琅满目,目不暇接。节假日,这里是欢乐的海洋。    6、戏楼移址      1964年,陡岗兴建棉花采购站,为了省耕地,也为破四旧所需,采购站就选址戏楼广场一带。传统文化阻止不了共产主义建设的步伐。在震天的号子声中,戏楼砖崩瓦解,木雕化柴,鱼身沦为瓦砾。拆除前夜,几个老艺人坐宿戏台,抱柱而眠。拆卸后,揽屋檐鱼身,欲哭无泪,久难释怀。     拆卸的材料又在陡岗村加工厂旁做新戏楼,由当时手艺最精湛的木匠师傅钟自良负责仿造。钟师傅参与了老戏楼的拆卸,他惊叹前辈的设计精巧,自愧不如。新做的戏楼,飞檐缩了几尺才能安装上去,“斑爪”上再也没有飞鱼亲吻了。木雕屏风、窗格寿字为“四旧”不能再用,除了两个石狮磉墩和缩短的飞檐,再也找不到原楼的痕迹。较老戏楼,新戏楼规模小了许多。新楼一楼两用,上面唱戏,下面榨油。戏台中间留有一个圆洞,镶嵌着螺旋式压榨的顶端,一伙人喊着号子拉着木杠子在戏台上蹬吼:嘿,嘿,咿呀藿嘿,呀和的嗨呀,呀和的嗨呀,嗨呀和嘿……    7、新戏楼的文化      新戏楼前同样是一个广场,在此唱样板戏,放电影,开批斗会,宣判罪犯,戏楼仍旧是陡岗的文化中心。在六七十年代的人们心中,她仍旧是最美好的记忆之一。 原肖港镇文化站站长楚厚生先生曾作同韵二绝句:其一紧鼓密锣打闹台,帝王将相上台来。三家演的都一样,劳动人民是“贱胎”。其二画栋雕梁旧舞台,人民大众上台来。新人新事新腔调,不颂皇家颂“贱胎”。    8、戏楼文化的衰败    八十年代,陡岗修建了露天电影院,稍后又修建文化宫,一切文化活动都转移了,她像被抛弃的怨妇,失宠地孤立街头。戏楼不演戏,好在还能榨油,只是戏台前用砖砌牢,和房屋无异了。随后,新戏楼广场前都做了房子,她又被包围于楼房丛林中。幸亏戏楼下面能够榨油,因此还有人料理,否则早已坍塌。    9、现状   2012年前后,榨油作坊迁出,戏楼彻底无人打理,随后墙有几处破洞,梁柱断了一根,几处漏水。楼板无存。楼内蛛网密布,灰尘累累,千疮百孔,满目疮痍,让人无法和生旦净末丑粉墨登场,锣鼓钹板琴瑟齐鸣联系到一起。2015年8月7日子夜刮大风,戏楼西南角落的飞檐折断,部分椽木下坠,瓦片散落,她就像一个垂垂暮年的老妪重重摔了一跤,鼻青脸肿,又挣扎着爬起来了。 即便如此,戏楼还是犹如一本残破的史书,记录这一段珍贵的往事,拥有她,我们不会忘记那一段光焰四射的过去,在孝感文化历史的天空,曾经闪耀着这一颗璀璨之星!    戏楼是记住乡愁的符号,戏楼的坍塌引起了社会各界的关注,重修戏楼的呼声此起彼落。2021年陡岗新一届党委政府顺从民意,借改造茨林水库兴建陡岗公园契机,决定易地茨林水库东岸重修陡岗古戏楼,爱心企业家程世兵捐资三百万承建戏楼,并于2022年初开工,预计年底竣工,届时,澴西古镇将再添一道风景。


2



走进陡岗文/张传杰(孝南)    沿陡孝公路北上,穿过卧龙七里村,便是陡岗镇地界的南入口……陡岗入口处,一座五米多高的界牌门楼,横跨在陡孝公路的上空,门楼横梁上的“陡岗欢迎您”几个大字,凝聚着五万陡岗人的浓浓乡情……        走进陡岗,就得了解陡岗厚重的地方历史……陡岗历史悠久,据陡岗境内出土的罐、杯、鬲等文物考证,新石器时代就有人在陡岗繁衍生息……春秋时期,轸国屯军陡岗,楚成王挥骑征服轸国占据陡岗后,轸国旧军人放下武器就地农耕,以地势陡峭的‘陡’字为姓,就岗而栖,故有‘陡岗’之名,明朝中叶水运业兴旺,陡岗占临瀤水之利,傍水设埠筑砦为集,一时期商家云集货船如织,南北往来的商船停泊于陡岗码头,故陡岗又称陡岗埠,鼎盛时期的陡岗曾有“小汉口”的美誉……陡岗北抵孝昌县,南接卧龙乡,东与肖港镇隔河相望,西与云梦县相邻,素有“孝南西北门户”、“云孝要冲”之称,57平方公里狭长的土地北高南低,宛如游龙,水运业的兴旺让陡岗走进了人们的视野,而穿境而过的云肖大道和孝白公路,更是把陡岗带进了一个全新的腾飞阶段……        走进陡岗,最值得一看的是沿途风景……沿着陡孝公路向北,公路的东侧是十公里长的直港,一条二十多米宽的长港,如同一条玉带,从女儿港南岸开始笔直奔流而下,在陡岗的界牌处突然九十度地横折,将直港的水流通过黄丝闸与瀤河水相连,七十年代人工开挖的直港,抗旱排涝,守护着陡岗镇下畈农田一年又一年的丰收……直港四十多年的历程,见证了陡孝公路从砖渣卵石铺面到柏油马路的蜕变,绿波荡漾,顺着直港北上,港西唐鼎苗木基地的百亩林木,便是陡岗的开门迎宾曲,“霞色彤云旭景稠,青丛珠落湿鞋游。蝶魂又惹群芳闹,林海才招百鸟投。尺丈千倾皆碧树,纵横十里搭荫楼。待期秋夕霜流地,万叶枫红润酒喉。”百株樱花在春色中飞雪惹诗、万棵红枫在秋霞中彤云入画……隔港相望的就是湖北香润基地,沟陌纵横的黄毛粘稻田,在夕阳晚风中翻滚着金黄的稻浪……        再往前行,麦草湖生态园的田园风光更是让人流连忘返,百鸟啁啾、小桥流水,湖水清幽的园区树木葱翠古色古香,苗木花卉栽培,将园圃修剪成一片花的海洋,小木屋木栅栏,春日下的月季花万紫千红,采桑葚摘草莓,万株无害果树连绵不暇,百亩莲藕池塘荷香满园,“朝霞铺路迎远客,湖水泛波共晚茶”,采鲜菜摘佳果、钓青鱼听牧歌,在花开叶茂的季节放风筝共野餐,麦草湖生态园的田园风光堪比世外桃源……       继续前行,便是新农村示范点小周湾,水泥马路干净宽敞、绿化景观百花争艳、古典凉亭飞檐翘角、池塘栏杆笔直林立,最引人注目的还是房屋外墙上的墙画,一幅幅文化气息浓烈的农耕墙画,把先辈们勤劳耕耘的美德展现得淋漓尽致,更是把陡岗迈进社会主义新农村的步伐渲染得如火如荼…… 游子归乡反哺故土,沿途的风景最值得留意的,还是陡孝公路边的陡岗镇文锦中心小学,这是牡丹江华隆集团董事长舒文锦回家乡投资,捐资300万元盖建陡岗镇文锦小学,教育富镇、游子归来乡情无限,文化兴乡、千百学子书声琅琅……         走进陡岗,就必须到陡岗镇集市转一转……陡岗镇集市在女儿港的北岸,是陡岗镇的行政、教育、经济和文化中心,一条以纪念渔家女义救伍子胥而命名的女儿港,倒影着陡岗镇今天的栋栋高楼,三座石桥跨港而过,叙说着陡岗过往旧事,简单陈旧的一桥,记录着陡岗昨天的沧桑,繁华热闹的二桥,见证着陡岗今天的富裕,宽敞高拱的三桥,预示着陡岗明天的辉煌……        走进陡岗镇集市,连接二桥笔直向北的宝林大街,把陡岗镇集市划分为新旧两片区域,宝林大街以东,是陡岗集市的老街区,菜市场、服装店百货店,餐馆早点摊都聚集在老街区,陡岗是建筑之乡,每年开春就是几万抹灰大军奔赴全国各地,从开春到入冬,陡岗集市的老街区出入的多数是白发苍苍的老人和欢追嬉闹的儿童,老人们结伴上街买点小菜和生活用品,主要的还是借上街的机会感染一下人多的热闹氛围,到了冬天,去各地打工的年轻人回来了,才是陡岗集市最热闹的时期,鸡鸭鱼肉、蔬菜水果每天供不应求,买菜、理发、买衣服、置办年货,大街小巷一天到晚人流不息;“埠头雄卧沐风雨,砦集昂宵起华楼。”宝林大街以西,是陡岗集市的新街区,也是陡岗镇的居民居住区万佳新城,纵横宽敞的街道、高耸入云的楼群、碧绿青翠的绿化、停放有序的车辆,把陡岗镇的西区装扮成一座现代都市的模样……        走进陡岗,最值得一访的是陡岗的地方风情文化……陡岗是楚文化的故乡之一,女儿港渔家女义救伍子胥的传说、曾经商贾云集游人如织的河街、往昔青砖小瓦马头墙的天井民居、依稀看见的临河半干栏式吊楼、重点文物保护的凤阳古桥、昔日“陡岗埠镇”的木雕大牌坊、旧时池塘倒影的三教堂、线子街、土帝庙、北头庙、南头庙、庵堂,这些依稀可见可访的古代遗迹和动人传说,是陡岗先辈们用自己的智慧和双手,创造出的灿烂古代文明……        走进陡岗,最有标志性的地方风情文化还是陡岗戏楼,陡岗戏楼是座过街楼,据相关资料考证,戏楼始建于清乾隆三十九年(公元1774年),斗拱飞檐,楼阁造型如骏马飞奔临空欲飞,楼顶四角鱼角般造,雨水从鱼口吐出,有鱼游空中之感。四角各有大铜铃,风吹铃响,声传数里之外。楼上戏台两侧各有一间偏房,用镂花窗格与戏台隔开而又气息相通,戏台前后台亦用镂空窗格作屏,正中是镂空的繁体行书“寿”。楼下由石狮墩托住石柱,柱上刻有“二龙抱柱”、“双龙戏珠”等花纹图案。据说陡岗古戏楼毁于文革以后,后由本地手艺最精湛的钟自良木匠负责修建,屋角用水泥制作,不似木雕曲弯,木雕窗格为“四旧”不能再用,除了两个石狮磉墩,再也找不到原楼的痕迹,如今陡岗戏楼,仅剩两根楼柱支托着昔日斗拱飞檐的门楼,尘埃满地蛛网密织,一座见证了陡岗埠镇码头兴旺繁荣的古戏楼,一本记录了陡岗埠镇斑驳往事的史书,就这样静静地立于陡岗的繁华之外,就这样静静地等待着重建旧日辉煌的时刻……    走进陡岗,最值得一看的还是陡岗地方特色的花鼓戏,花鼓戏是陡岗传统的地方戏,初期形成时叫‘灯戏’,只在当时农村元宵节玩灯时演唱,后慢慢发展成农闲时演出的麦黄班和常年演出的四季班,是楚剧的前身,陡岗的花鼓戏最为出名的,是当年名噪一时的陡岗陈珍福的花鼓戏班,陡岗的花鼓戏几百年来代代传承万人传唱,曾进京演出获得好评……陡岗的地方文化还有皮影戏、剪窗花等,只可惜这些古文化艺术已经失传消失于民间……        走进陡岗,最值得一尝的是陡岗的地方特色小菜……色泽金黄外焦脆里松软的豆腐底子、肥嫩滑腻的道策鳝鱼、热气腾腾的羊肉胡萝卜糊、油而不腻的炸气克马,是陡岗地方特色小吃的四大招牌菜,这每一道菜都有着一段动人的故事,尤其是陡岗豆腐底子的来由,是陡岗人善良大度因失而得的一道名菜,更是陡岗人家家户户过年时必备菜肴……陡岗以粗大香脆闻名的油条、豆腐脑、油炸菜包子、油炸馓子,更是丰富了陡岗人的早点美食……        今天的陡岗,不再是挥鞭驱牛单一的农耕吆喝,水产养殖、大棚种植、园林苗木、生态庄园,在陡岗丘岗湖垸的土地,犹如星星之火遍地燎原,港湖塘沟清淤水泥护坡、一路两沟、耕田网格规划、乡村道理修建扩宽、精准扶贫、厕所革命、危房修缮拆除、路灯入湾户户通自来水,一场强镇富村打造社会主义新农村的战斗,在陡岗57平方公里的土地上进行得如火如荼……幸福港湾袁湖村、园圃新村麦草湖、美丽乡村小周湾、美丽新村程家台子,已经是陡岗镇迈向社会主义新农村的第一步,“东风摇帜纳春雨,古镇龙舟端午喧。瀤水文潮浪击鼓,鸿儒云集陡岗门。雅才名士遗香墨,放笔挥毫故土魂。从此耕耘文化启,翻天覆地辟新村。”吟几首古诗、听一番瀤水河畔杨柳风起雨滴的细韵;诵几段美文、看一场陡岗千年古镇花开叶翠的繁忙,来吧、这里就是埠集古镇陡岗,来吧、陡岗人民欢迎你的到来……




附:参考图片

1

                               
登录/注册后可看大图
陡岗公园及陡岗戏楼在建图


2

                               
登录/注册后可看大图
在建中的陡岗戏楼


3

                               
登录/注册后可看大图
陡岗老戏楼


4

                               
登录/注册后可看大图
陡岗老戏楼


5

                               
登录/注册后可看大图
陡岗万佳新城

6

                               
登录/注册后可看大图
陡岗红枫林


7

                               
登录/注册后可看大图
陡岗红枫林


8

                               
登录/注册后可看大图
陡岗红枫林


9

                               
登录/注册后可看大图
美丽乡村小周湾

10

                               
登录/注册后可看大图

陡岗女儿港

11

                               
登录/注册后可看大图

陡岗黄毛毡稻谷种植基地

12

                               
登录/注册后可看大图
陡岗惠康火龙果种植基地

13

                               
登录/注册后可看大图
陡岗惠康火龙果种植基地

15

                               
登录/注册后可看大图
陡岗中学

16

                               
登录/注册后可看大图

陡岗中学

17

                               
登录/注册后可看大图
陡岗文锦中心小学

18

                               
登录/注册后可看大图
陡岗文锦中心小学




 楼主| 发表于 2022-9-25 17:23:36 | 显示全部楼层
您需要登录后才可以回帖 登录 | 立即注册

本版积分规则

QQ|手机版|小黑屋|中华诗词论坛

GMT+8, 2026-4-3 07:35

备案号:辽ICP备2022011476号  辽公网安备21130202000468号

Powered by Discuz! X3.4 Licensed

© 2001-2023 Discuz! Team.

快速回复 返回顶部 返回列表